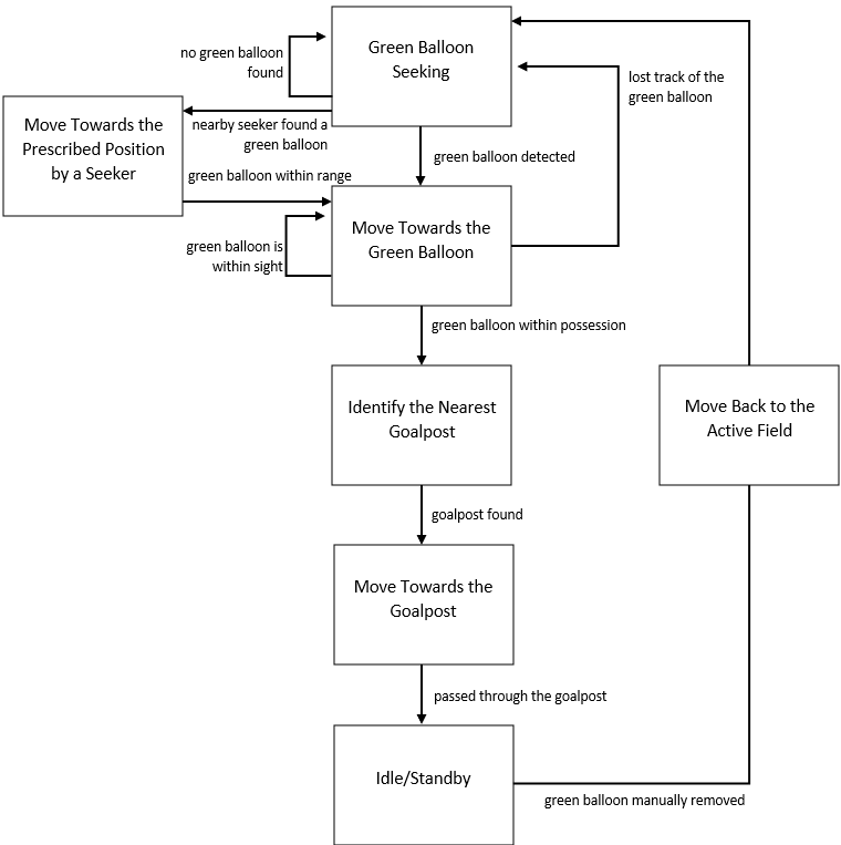
In order to automate the blimp, we need to consider the problems that we need to solve. By doing research in the behavior of previous manually-controlled blimps and understanding the challenges that the blimp might face to achieve its goal of collecting the green balloons, a function block diagram was created in order to encapsulate the autonomy that we want to create. For now, there's 3 specific roles that we are considering. The first is the most complex one: the attacker.

As we can see, the function block diagram mainly describe the single blimp autonomous behavior. However, as we progress along the summer, we want to start implementing high-level strategies which involves swarm behavior using the mesh network.
Another role that we want to implement is the defender. While the goal is relatively simple (i.e.. to prevent an opponent blimp from passing through the goal), just like the attacker, we want to see what high level strategies we can implement that utilizes the mesh network. This can be having multiple defender blimps moving synchronously.

The final role is still in development, but due to the fact that it is hard to get an absolute position of the blimps in the field, the idea is that the seeker blimps would be able to help that. By placing multiple of them in the field, we can at least map the position of the blimps relative to each other. While this is not the most ideal, it would be good enough to solve one of the key problem that we are still figuring out: physically mapping our mesh network.
